Leveraging aeon for streamlined time series algorithm development
I've spent a lot of time developing time series algorithms, and I got tired of writing the same input checking and conversion code over and over. I just wanted to focus on the algorithm itself.
In this post, I'll show you how to use aeon's base classes to handle all the input checking, type conversion and validation, so you can focus on the algorithm logic.
Let's dive in!
What is aeon?

For those unfamiliar, aeon is a comprehensive toolkit for time series. It has algorithms for forecasting, classification, anomaly detection, plus tools to load, process, and evaluate your data.
aeon is a NumFocus open-source project maintained by developers from industry and academia. If you know scikit-learn, you'll feel at home—aeon follows the same design patterns.
Want to know more about the project? Check out the documentation website or the GitHub repository!
How aeon helps you build time series machine learning algorithms
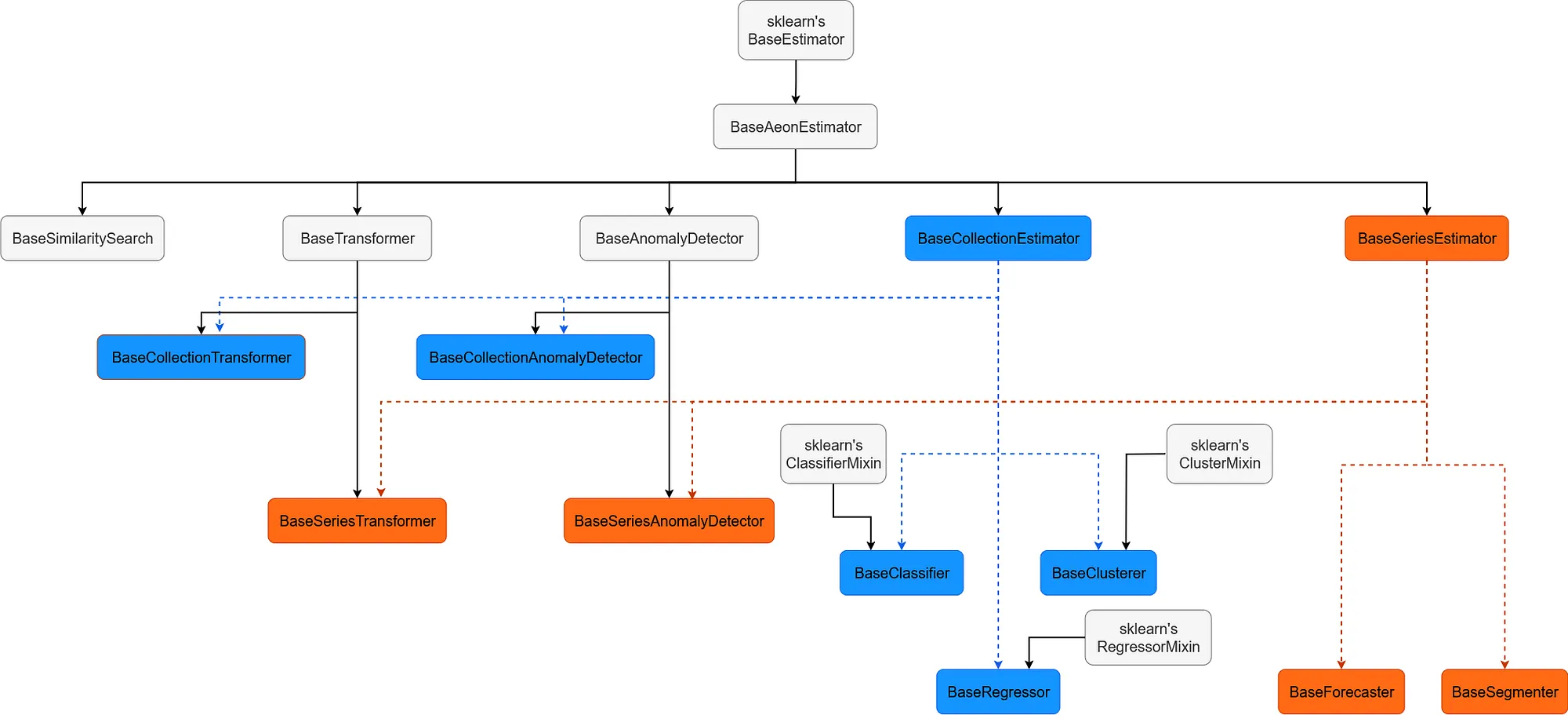
aeon uses an inheritance hierarchy with specialized subclasses in each module. To build an algorithm, you pick the right base class and inherit from it. Here's the basic hierarchy:
How aeon's base class hierarchy is organized
Scikit-learn and aeon base estimator
Everything in aeon inherits from sklearn's BaseEstimator, which handles parameter getting and setting via set_params and get_params. This is used when estimators interact with things like GridSearchCV.
Then there's BaseAeonEstimator, which handles:
- tag management and interaction with sklearn's tags
- cloning and resetting estimators
- creating test instances with fast-running configs (e.g., a forest with 2 trees) for CI/CD pipelines
A word on aeon's tag system
Tags display estimator capabilities in the docs and enable specific tests. Check the developer documentation for all available tags and how they're used in testing. class RandomDilatedShapeletTransform(BaseCollectionTransformer):
...
# Example of the tags defined by the RDST transformation
_tags = {
"output_data_type": "Tabular",
"capability:multivariate": True,
"capability:unequal_length": True,
"capability:multithreading": True,
"X_inner_type": ["np-list", "numpy3D"],
"algorithm_type": "shapelet",
}
Tags are mainly used for input/output formatting and checking. Key tags:
- `X_inner_type`: specifies the input type your code uses (Arrays, DataFrames, Lists). Your algorithm can accept numpy arrays and pandas DataFrames, even if your code only uses numpy arrays.
- `output_data_type`: specifies output type (tabular, series, collections). Mostly for transformers.
- `capability:multivariate`: handles multivariate time series.
- `capability:unequal_length`: handles unequal length collections.
- `capability:multithreading`: supports parallel processing.
Tags also indicate behaviors and optional dependencies. Example:python
class LITETimeClassifier(BaseClassifier):
...
# Example of the tags defined by the LITE Classifier
_tags = {
"python_dependencies": "tensorflow",
"capability:multivariate": True,
"non_deterministic": True,
"cant_pickle": True,
"algorithm_type": "deeplearning",
}
```
More examples below.
Collection estimator and Series estimator
Collection vs Series estimators in aeon
In aeon, there are two input types: series and collections.
- Series: single time series in 2D format
(n_channels, n_timepoints), or 1D(n_timepoints)for univariate. Series estimators have anaxisparameter to transpose between(n_channels, n_timepoints)and(n_timepoints, n_channels). - Collections: multiple time series in 3D format
(n_samples, n_channels, n_timepoints). Sometimes 2D(n_samples, n_timepoints)for univariate, though I prefer avoiding this to reduce confusion.
For unequal length collections, use a list of 2D arrays where n_timepoints varies—that's the np-list in the RDST example.
BaseClassifier inherits from BaseCollectionEstimator, so all classifiers expect collections as inputs.
Collection estimators
BaseCollectionEstimator checks input shape, extracts metadata (like whether it's multivariate), and validates against estimator tags. Example:
from aeon.classification.dictionary_based import TemporalDictionaryEnsemble
from aeon.testing.data_generation import make_example_3d_numpy_list
# TDE does not support unequal length collections
# as it sets "capability: unequal_length":False
X_unequal, y_unequal = make_example_3d_numpy_list()
try:
TemporalDictionaryEnsemble().fit(X_unequal, y_unequal)
except ValueError as e:
print(e)
Data seen by instance of TemporalDictionaryEnsemble has unequal length series,
but TemporalDictionaryEnsemble cannot handle these characteristics.
What happens: TemporalDictionaryEnsemble → BaseClassifier → BaseCollectionEstimator. During fit/predict, BaseClassifier calls _preprocess_collection, which extracts metadata and compares it to the estimator's tags. Since this estimator doesn't support unequal lengths, it raises an exception.
Classification
Illustration of the time series classification task
BaseClassifier follows sklearn's fit, predict, and predict_proba pattern. These methods call abstract _fit and _predict that you implement. Format checking and conversion happens automatically before your methods are called.
To build a classifier, implement __init__, _fit, and _predict, then set the tags. BaseClassifier gives you classes_, n_classes_, and _class_dictionary:
from numpy.random import default_rng
from aeon.classification import BaseClassifier
from aeon.testing.data_generation import (
make_example_3d_numpy,
make_example_dataframe_list,
)
class RandomClassifier(BaseClassifier):
"""A dummy classifier returning random predictions."""
_tags = {
"capability:multivariate": True, # allow multivariate collections
"capability:unequal_length": True, # allow multivariate collections
"X_inner_type": ["np-list", "numpy3D"], # Specify data format used internally
}
def __init__(self, random_state: int | None = None):
self.random_state = random_state
super().__init__()
def _fit(self, X, y):
self.rng = default_rng(self.random_state)
return self
def _predict(self, X):
# generate a random int between 0 and n_classes-1 and
# use _class_dictionary to convert it to class label
return [
self._class_dictionary[i]
for i in self.rng.integers(low=0, high=self.n_classes_, size=len(X))
]
# A 3D numpy array
X, y = make_example_3d_numpy(n_channels=2)
print(RandomClassifier().fit_predict(X, y))
# A list of dataframes, each representing a 2D Series
X, y = make_example_dataframe_list()
print(RandomClassifier().fit(X, y).predict(X))
Further reading: Introduction to time series classification using aeon
Regression, Clustering and Anomaly detection
Illustration of the time series regression task
These work like BaseClassifier, using the same checks and conversions from BaseCollectionEstimator.
BaseRegressor has fit and predict, needs _fit and _predict. No predict_proba yet—we're still figuring out probabilistic regression. Different y validation since targets are floats.
BaseClusterer has fit and predict without y (unsupervised). Does include predict_proba.
BaseCollectionAnomalyDetector same—fit and predict without y.
Further reading:
- What is time series extrinsic regression?
- Time series clustering using aeon
- Time series anomaly detection using aeon
Collection transformation
BaseCollectionTransformer has fit, transform, and fit_transform (inherits from BaseTransformer). You implement _fit and _transform. Specify output type with output_data_type.
If output is another collection (e.g., after SAX), use output_data_type="Collection" (the default). If output is features (like Rocket or RandomShapeletTransform), use output_data_type="Tabular".
Further reading: Time series transformation with aeon
Series estimators
Series estimators work with single time series. They inherit from BaseSeriesEstimator, which does the same input checks and conversions as BaseCollectionEstimator, but for single series.
The key difference is the axis parameter—it specifies whether you're using (n_channels, n_timepoints) or (n_timepoints, n_channels). This is needed because we can't automatically infer the format.
Two uses of axis:
- During initialization: defines the internal format
- In method calls: transposes input if needed to match internal format
Note: axis=0 means timepoints in first dimension, axis=1 means second dimension (i.e., (n_channels, n_timepoints)).
Further reading: aeon series estimators
Series transformation
BaseSeriesTransformer is the base for all series transformers. It has fit, transform, and fit_transform. You implement _fit and _transform. Example:
from aeon.testing.data_generation import make_example_dataframe_series
from aeon.transformations.series import BaseSeriesTransformer
class DummySeriesTransformer(BaseSeriesTransformer):
"""A dummy series transformer that keeps every second timepoint."""
_tags = {
"capability:multivariate": True, # allow multivariate series
"X_inner_type": "pd.DataFrame", # Specify data format used internally
"fit_is_empty": True, # we don't need to define _fit
}
def __init__(self):
super().__init__(axis=1) # Set axis to 1 for (n_channels, n_timepoints) format
def _transform(self, X, y=None):
print(X.shape)
X = X.iloc[:, ::2] # Example transformation: keep every second timepoint
print(X.shape)
return X
X = make_example_dataframe_series(n_channels=2, n_timepoints=10).T
print(X.shape) # Is (n_timepoints, n_channels), which is axis=0
print(DummySeriesTransformer().fit_transform(X, axis=0).shape)
X starts as (n_timepoints, n_channels), the default format.
DummySeriesTransformer has axis=1, so input gets converted to (n_channels, n_timepoints) before _fit and _transform, then back to axis=0 : (n_timepoints, n_channels) for output.
Since X_inner_type is pd.DataFrame, non-DataFrame inputs get converted automatically. You write code for one format, aeon handles the rest.
from aeon.testing.data_generation import make_example_2d_numpy_series
X = make_example_2d_numpy_series(n_channels=1, n_timepoints=10)
transformer = DummySeriesTransformer()
print(transformer.fit_transform(X, axis=1).shape)
Forecasting
Illustration of the time series forecasting task
BaseForecaster inherits from BaseSeriesEstimator. It predicts horizon steps ahead (set during initialization). Main methods:
- fit(y, exog=None): train
- predict(y, exog=None): predict
- forecast(y, exog=None): fit + predict
Implement _fit and _predict. Two forecasting strategies:
direct_forecast(): separate models for each stepiterative_forecast(): recursive predictions with one model
Further reading: Time Series Forecasting with aeon
Anomaly detection and Segmentation
Illustration of time series anomaly detection
BaseSeriesAnomalyDetector and BaseSegmenter have fit and predict, but you only implement _predict (most are unsupervised). Both inherit from BaseSeriesEstimator for checks and conversions.
Further reading: Introduction to time series segmentation
What's next?
I hope this helps you see how aeon's base classes can make your estimators more robust. Questions? Want to contribute? Join us on Slack or check the open issues on GitHub!